-
关于宿迁电力设计院有限公司等13家单位测绘资质审查意见的公示
根据《测绘资质管理规定》和《江苏省测绘资质管理实施办法》,对照《测绘资质分级标准》,我厅对南通云程市政工程有限公司等12家单位测绘资质申请进行了审查,现将审查意见予以公示,公示时间为:20...2025/05/16
-
测绘资质行政许可公示(广东泛珠勘察设计有限公司)
经审查,拟核准广东泛珠勘察设计有限公司的测绘资质。有关资质单位名称、申请内容、等级及业务范围见附表。 任何单位和个人对公示拟核准的内容有异议的,可向广州市规划和自然资源局反映。单位反映情况的需加盖公...2025/05/10
-
测绘资质行政许可公示(深圳中铭高科信息产业股份有限公司)
经审查,拟核准深圳中铭高科信息产业股份有限公司的测绘资质。有关资质单位名称、申请内容、级别及业务范围见附表。 任何单位和个人对公示拟核准的内容有异议的,可向深圳市规划和自然资源局反映。单位反映情况...2025/05/15
-
惠州市测绘资质行政许可公示(2021年1月21日)
由于“基本机构与人员”不符合《测绘资质管理规定》、《测绘资质分级标准》的规定,惠州市国土资源信息中心向我局提出测绘资质注销申请。依据《测绘资质管理规定》,拟同意依法对惠州市国土资源信息中心的测绘资质予...2025/05/15
-
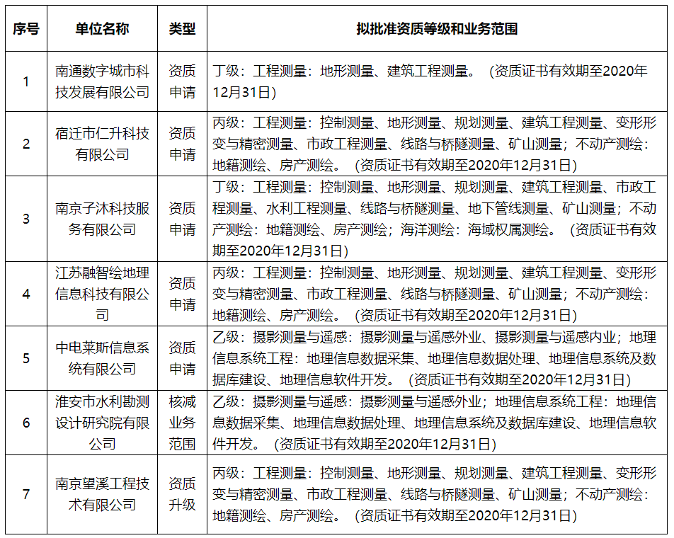
关于南通数字城市科技发展有限公司等7家单位测绘资质审查意见的公示
根据《测绘资质管理规定》和《江苏省测绘资质管理实施办法》,对照《测绘资质分级标准》,我厅对南通数字城市科技发展有限公司等7家单位测绘资质申请进行了审查,现将审查意见予以公示,公示时间为:2020年10...2025/05/13
-
测绘资质办理问题集锦?
最近很多企业朋友咨询如何办理测绘资质的事情,但是却对自己企业为什么要办理测绘资质不清晰、对需要办理测绘资质中的哪些专业也是模棱两可,如何准备如何办理测绘资质更是毫无头绪,因此资质参谋王工在此做一个常见...2025/05/12
-
关于伊川县阔达建筑规划测绘有限公司等3家单位测绘资质变更审查结果的公示
根据《测绘资质管理规定》,现将伊川县阔达建筑规划测绘有限公司等3家单位测绘资质变更审查结果进行公示。1、伊川县阔达建筑规划测绘有限公司办理业务:业务范围变更法定代表人:张磊洛注册地址:伊川县工商局办公...2025/05/16
-
关于安阳市城乡规划建筑设计院等3家单位测绘资质变更审查结果的公示
根据《测绘资质管理规定》,现将安阳市城乡规划建筑设计院等3家单位测绘资质变更审查结果进行公示。1、安阳市城乡规划建筑设计院办理业务:丙级资质升级法定代表人:司万师注册地址:河南省安阳市北关区东风路78...2025/05/16
-
关于中科地星信息技术有限公司测绘资质变更审查结果的公示
根据《测绘资质管理规定》,现将中科地星信息技术有限公司测绘资质变更审查结果进行公示。中科地星信息技术有限公司办理业务:乙级业务范围变更法定代表人:赵超杰注册地址:郑州市金水区花园路27号河南省科技信息...2025/05/15
-
测绘资质拟批准公示(浙江天钰地理信息技术有限公司)
司 法人代表人:叶腾阳 单位性质及原资质情况:民营企业 拟批准意见: 拟同意该单位申请乙级测绘资质,准予承担的业务范围:乙级:摄影测量与遥感:摄影测量与遥感外业、摄影测量与遥感内业;还可以承...2025/05/10
-
关于贵州黔寻西数空间科技有限公司申请丙级测绘资质的公示
依据《中华人民共和国测绘法》和2014年8月1日起实施的《测绘资质管理规定》、《测绘资质分级标准》,我厅对贵州黔寻西数空间科技有限公司情况进行公示如下: 一、单位名称: 贵州黔寻西数空间科技有限...2025/05/16
-
测绘资质行政许可公示(广州文悦信息科技有限公司)
经审查,拟核准广州文悦信息科技有限公司的测绘资质。有关资质单位名称、申请内容、等级及业务范围见附表。 任何单位和个人对公示你准内容有异议的,可向广州市规划和自然资源局反映。单位反映情况的需加盖公章...2025/05/16
-
金华市兰德勘测规划有限公司测绘资质拟批准公示
德勘测规划有限公司法人代表人:蒋国航 单位性质及原资质情况:民营企业拟批准意见:拟同意该单位申请乙级测绘资质,准予承担的业务范围:乙级:测绘航空摄影:无人飞行器航摄(摄像地面分辨率优于0.2m,100...2025/05/16
-
丽水市测绘中心注销测绘资质决定书
水市测绘中心: 你单位提请我厅注销测绘资质,根据《中华人民共和国测绘法》和国家、省测绘资质管理的有关规定,经我厅审查,决定注销你单位的...2025/05/16
-
关于贵州经纬蓝图科技服务有限公司申请丁级测绘资质的公示
依据《中华人民共和国测绘法》和2014年8月1日起实施的《测绘资质管理规定》、《测绘资质分级标准》,我厅对贵州经纬蓝图科技服务有限公司情况进行公示如下:一、单位名称: 贵州经纬蓝图科技服务有限公司二、...2025/05/16
-
测绘资质行政许可公示(深圳市中爵勘测绘有限公司)
经审查,拟核准深圳市中爵勘测绘有限公司的测绘资质。有关资质单位名称、申请内容、级别及业务范围见附表。 任何单位和个人对公示拟核准的内容有异议的,可向深圳市规划和自然资源局反映。单位反映情况的需加盖公...2025/05/16
-
测绘资质行政许可公示(广州力挚网络科技有限公司)
经审查,拟核准广州力挚网络科技有限公司的测绘资质。有关资质单位名称、申请内容、等级及业务范围见附表。 任何单位和个人对公示拟核准的内容有异议的,可向广州市规划和自然资源局反映。单位反映情况的需加盖公...2025/05/16
-
2020年最新测绘资质征求意见稿
前段时间出来一个新的测绘资质征求意见稿。大家都对后续测绘资质政策变化非常感兴趣,让我们来一起看一下将会有哪些方向的变化。测绘资质管理制度改革方案(征求意见稿)为贯彻落实2019年全国深化“放管服”改革...2025/05/15
-
地图编制乙级测绘资质怎么申请
地图编制是属于测绘资质里的一个专业方向,分为甲级和乙级,最近挺多互联网类型的公司客户在咨询资质参谋王工如何办理地图编制乙级资质,因此今天资质参谋王工整理了一下办理地图编制资质需要准备的事项。首先看看地...2025/05/10
-
测绘资质行政许可公示(广州方升智能科技有限公司)
经审查,拟核准广州方升智能科技有限公司的测绘资质。有关资质单位名称、申请内容、等级及业务范围见附表。 任何单位和个人对公示拟核准的内容有异议的,可向广州市规划和自然资源局反映。单位反映情况的需加盖公...2025/05/16
搜索"测绘资质"相关的内容






















