(1)净资产1000万元以上。
(2)同时具有岩土工程专业甲级资质、工程测量专业甲级资质和勘探测试专业甲级资 质。
(3)近3年上缴工程勘察设计增值税每年300万元以上。
(1)主要技术负责人应当具有大学本科以上学历、注册土木工程师(岩土)执业资格、10年以上工程勘察经历,且在近5年作为项目负责人主持过工程勘察甲级项目2项以上。
(2)主要专业技术人员数量满足“表1工程勘察行业主要专业技术人员配备表”规定的要求。
(3)在“表1工程勘察行业主要专业技术人员配备表”规定的人员中,注册人员、主导专业非注册人员应当在近5年作为专业技术负责人或者项目负责人主持过工程勘察甲级项目2项以上。
近5年独立完成过的工程勘察项目应当满足以下要求:岩土工程勘察、岩土工程设计、岩土工程检测监测甲级项目各5项以上,工程测量甲级项目或者勘探测试甲级项目5项以上,且质量合格。
满足“表2工程勘察主要技术装备配备表”规定的要求。
(1)拥有与工程勘察行业有关的专利3项以上;或者具有工程勘察行业技术服务信息管理系统。
(2)近3年科技活动经费支出每年达到营业收入的2%以上。
1.1资信能力
净资产300万元以上。
1.2主要人员
(1)主要技术负责人应当具有大学本科以上学历、注册土木工程师(岩土)执业资格或者高级专业技术职称、10年以上工程勘察经历,且在近5年作为项目负责人主持过所申请专业工程勘察甲级项目2项以上。
(2)主要专业技术人员数量满足“表1工程勘察行业主要专业技术人员配备表”规定的要求。
(3)在“表1工程勘察行业主要专业技术人员配备表”规定的人员中,注册人员应当在近5年作为专业技术负责人或者项目负责人主持过所申请专业工程勘察乙级以上项目2项以上。主导专业非注册人员应当在近5年作为专业技术负责人或者项目负责人主持过所申请专业工程勘察乙级以上项目2项以上,其中,每个主导专业应有1名专业技术人员在近5年作为专业技术负责人或者项目负责人主持过所申请专业工程勘察甲级项目2项以上。
1.3工程业绩
近5年独立完成过的工程勘察项目应当满足以下要求:
岩土工程专业资质:岩土工程勘察乙级项目、岩土工程设计乙级项目、岩土工程检测监测乙级项目每类各1项以上、合计5项以上,且质量合格。
工程测量专业资质:工程测量乙级项目5项以上,且质量合格。
勘探测试专业资质:勘探测试乙级项目5项以上,且质量合格。
1.4技术装备
满足“表2工程勘察主要技术装备配备表”规定的要求。
2.1资信能力
净资产100万元以上。
2.2主要人员
(1)申请岩土工程专业乙级资质、工程测量专业乙级资质的,主要技术负责人应当具有大学本科以上学历、注册土木工程师(岩土)执业资格或者中级以上专业技术职称、10年以上工程勘察经历,在近5年作为项目负责人主持过所申请专业工程勘察项目2项以上。申请勘探测试专业乙级资质的,主要技术负责人应当具有初级以上专业技术职称或者高级工职业资格、5年以上工程管理工作经历。
(2)主要专业技术人员数量满足“表1工程勘察行业主要专业技术人员配备表”规定的要求。
(3)在“表1工程勘察行业主要专业技术人员配备表”规定的人员中,主导专业非注册人员应当在近5年作为专业技术负责人或者项目负责人主持过所申请专业工程勘察项目2项以上。
2.3技术装备
满足“表2工程勘察主要技术装备配备表”规定的要求。
附表:










表1工程勘察行业主要专业技术人员配备表
表2工程勘察主要技术装备配备表
表3工程勘察项目规模划分表
表4工程勘察各专业业务内容表
1.净资产。
净资产以企业申请资质前1年度或者当期合法的财务报表中净资产指标为准考核。申请多项资质的,净资产不累加计算考核。
2.勘察设计增值税。
勘察设计增值税以企业申报的增值税完税证明或者增值税税收缴款书(含项目地和企业注册地主管税务机关)为准。“近3年”是指自申请资质年度起逆推3年。如:申报年度为2022年,则近3年是指2019年1月1日之后上缴的勘察设计增值税。
1.主要技术负责人。
主要技术负责人是指企业中对工程勘察业务在技术上负总责的人员。
2.项目负责人。
项目负责人是指企业中对工程勘察项目负总责的人员。
根据《住房和城乡建设部关于印发<注册土木工程师(岩土)执业及管理工作暂行规定>的通知》(建市〔2009〕105号)的规定,甲、乙级岩土工程的项目负责人应当由本单位聘用的注册土木工程师(岩土)承担。
3.专业技术负责人。
专业技术负责人是指企业中对工程勘察项目的某个专业在技术上负总责的人员。
4.注册人员。
注册人员是指依法取得注册土木工程师(岩土)、一级注册结构工程师执业资格证书,按照规定注册并执业的人员。
注册人员同时具有注册土木工程师(岩土)、一级注册结构工程师执业资格,考核时只认定1个注册执业资格。
5.非注册人员。
非注册人员是指不需要注册执业资格的专业技术人员。
非注册人员应当具有大专以上学历、中级以上专业技术职称。注册人员作为非注册人员申报时,可提供注册执业证书认定其专业和技术职称,其学历水平和个人业绩等条件仍需按标准有关要求考核。每名非注册人员只可作为1个专业技术岗位人员申报。
6.学历。
学历是指国务院教育行政主管部门认可的高等教育学历。
7.专业技术职称。
专业技术职称是指设区的市级以上人力资源社会保障部门或者其授权的单位评审的工程系列专业技术职称。具有教学、研究系列职称的人员从事工程勘察时,讲师、助理研究员可按工程系列中级职称考核;副教授、教授、副研究员、研究员可按工程系列高级职称考核。
8.专业设置。
“表1工程勘察行业主要专业技术人员配备表”专业设置栏目中的专业,是指为完成工程勘察项目所设置的专业技术岗位。高等教育学历专业与岗位一致的,称为本专业;与本专业同属于1个专业类的,称为相近专业。非注册人员的学历专业或者职称证书专业应当为本专业或者相近专业。
9.个人业绩。
(1)主要技术负责人的个人业绩应当为所申请工程勘察类型项目业绩。申请工程勘察综合资质或者2个以上工程勘察专业资质时,主要技术负责人的个人业绩可以为其中某个工程勘察类型项目业绩。
(2)主导专业非注册人员应当考核相应个人业绩,工程勘察主导专业见“表1工程勘察行业主要专业技术人员配备表”。非注册人员个人业绩应当为其所在岗位的业绩。
(3)申请工程勘察综合资质时,注册人员个人业绩总和应当覆盖岩土工程勘察、岩土工程设计、岩土工程检测监测、勘探测试项目类型。
10.主要技术负责人和主要专业技术人员年龄限60周岁以下。
11.允许每个高等院校有1家所属勘察企业可以聘请本校在职教师和科研人员作为企业的主要专业技术人员。在职教师和科研人员作为非注册人员考核时,其职称应满足讲师或者助理研究员以上要求。
12.主要技术负责人和主要专业技术人员应当由企业为其缴纳社会保险。高等院校的教师、科研人员受聘于所属勘察企业或者已依法办理退休手续的人员除外。
13.申请2个以上工程勘察专业资质时,应当同时满足“表1工程勘察行业主要专业技术人员配备表”中相应专业的专业设置和注册人员的配置,人员的数量以其中的高值为准。
个人业绩需分别满足所申请工程勘察专业资质对个人业绩的要求。
1.工程业绩是指企业依法承揽并独立完成的工程勘察项目。
2.申请工程勘察综合资质、专业甲级资质的,应当考核企业的工程业绩。申请工程勘察专业乙级资质的,不考核企业的工程业绩。
3.工程业绩可以是企业在中国境外独立完成的。境外工程业绩应当提供驻外使领馆经商部门出具的工程真实性证明和项目规模的文件,以及相关中文翻译材料。
科技活动经费、营业收入分别以企业合法财务报表中“科技活动经费”“营业收入”为准。
1.工程勘察范围包括建设工程项目的岩土工程、工程测量和勘探测试。
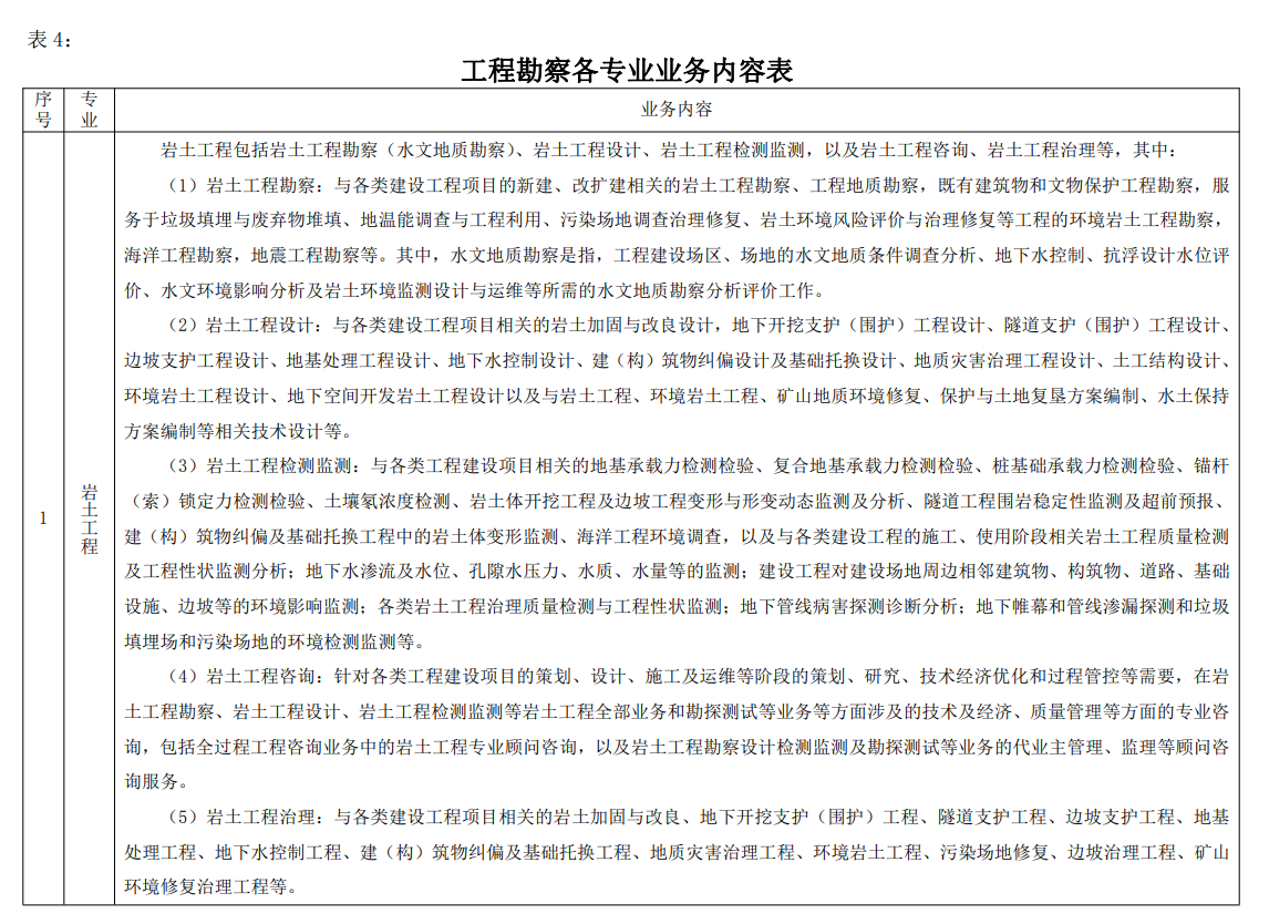
岩土工程包括各类建设工程项目在策划、勘察、设计、施工和运营管理等各个阶段的岩土工程勘察(含水文地质勘察)、岩土工程设计、岩土工程检测监测,以及岩土工程咨询、岩土工 程治理等。工程测量包括各类建设工程项目在策划、勘察、设计、施工和运营管理等各个阶段的各种测量工作及相关地理信息技术服务。
勘探测试包括岩土工程技术服务所需的工程钻探(包括槽探、坑探、洞探、凿井)、工程物探、测试、室内试验等。
2.具有工程勘察资质的企业,可承担资质证书许可范围内的工程勘察业务,以及与资质证书许可范围相应的工程项目管理和相关的技术、咨询与管理服务业务。承担业务的地区不受限制。
3.具有工程勘察综合资质的企业,不需再另行申请工程勘察专业资质。
4.具有岩土工程专业甲级资质的企业,可承担岩土工程项目中的工程钻探、工程物探、测试、室内试验工作。
5.岩土工程专业乙级资质企业承接岩土工程乙级项目时,其项目负责人应当符合《注册土木工程师(岩土)执业及管理工作暂行规定》(建市〔2009〕105号)等规定。
6.具有勘探测试专业乙级资质的企业承接工程物探、测试与室内试验项目时,应当按照项目实际需要配备工程物探、测试与室内试验的人员和技术装备。
1.企业首次申请或者增项申请资质,可以直接申请专业乙级资质。
2.具有专业乙级资质的企业,可以申请相应专业甲级资质。
3.同时具有岩土工程专业甲级资质、工程测量专业甲级资质和勘探测试专业甲级资质的企业,可以申请综合资质。
1.“近5年”是指自申请资质年度起逆推5年。如:申报年度为2022年,则近5年业绩是指2017年1月1日之后完成勘察工作且质量合格的工程勘察项目。
2.保密工程不得作为工程业绩、个人业绩申报。
3.本标准的“以上”“以下”均包含本数。